Nina Gereva
University of Plovdiv “Paisii Hilendarski”
https://doi.org/10.53656/nat2025-1.01
Abstract. The concept map method allows for structuring knowledge in its interconnectedness and hierarchy. It is based on Ausubel's theory of meaningful learning. The article describes practical experience in applying this method in the learning process by compiling two concept maps from the section “Electromagnetic Phenomena” and from the section “Light” of the curriculum for the subject Physics and Astronomy in grade 10.
The first map explores the concept of the electromagnetic field and the wave nature of light. The second presents the corpuscular-wave dualism of light. In two areas of the map, wave and corpuscular light phenomena are examined. The students' already acquired knowledge, which is the basis for understanding new knowledge, theories and concepts, is also analyzed. The possibilities of concept maps are used to detect students' misconceptions about physical objects and phenomena.
The proposed concept maps, tested in practice, can be used as educational resources for a better understanding of the concept of particle-wave dualism.
Keywordsconcept maps in physics education; electromagnetic field; electromagnetic waves; corpuscular-wave dualism, students' misconceptions
Introduction
Приложението на концептуалните карти в учебния процес се основава на публикуваната през 1963 г. когнитивна психология на Дейвид Аусубел. Нейната основна идея е установяването на връзки между новите знания на учениците и тези, които вече са придобити. Ученикът изгражда структура на знанието, наречена когнитивна структура на индивида (Novak & Cañas 2006).
Новите знания се асимилират чрез „закотвяне“ към вече съществуващи знания. Концепцията за закотвяне предполага яснота и стабилност на когнитивната структура. Важно условие е предходните знания да бъдат усвоени, за да са основа за когнитивно развитие. Добре организираната когнитивна структура позволява по-бързо добавяне на нови идеи и знания към нея и следователно е ключовият аспект на ученето. .
През 60-те години на миналия век масово се приема, че децата нямат полза от изучаване на абстрактни концепции, преди да достигнат формалния етап на мислене на единадесетгодишни. Джоузеф Новак търси отговор на въпросите: дали тези ограничения са резултат от развитието на мозъка; могат ли осемгодишни деца чрез подходящо обучение да развият разбиране за природата на материята и енергията, което да повлияе на по-късното им учене; дали констатациите в надлъжно проучване ще подкрепят фундаменталните идеи в асимилационната теория на обучението на Аусубел. Джоузеф Новак и организираният от него екип започват през 1965 г. надлъжно проучване сред ученици в прогимназиален и продължаващо в гимназиален етап. Учениците са разделени в две групи: инструктирани с допълнително разработени учебни материали и неинструктирани. Чрез периодични интервюта се изследва промяната на ученическите представи за природата на материята и енергията. Екипът установява, че по този начин е „трудно да се наблюдава конкретно как техните когнитивни структури се променят“. Като се базират на теорията за асимилацията на Аусубел, изследователите развиват идеята отговорите от интервютата да се представят в йерархична структура от концепции и връзки между тях. „Идеите се развиха в изобретяването на инструмент, който сега наричаме концептуална карта.“ Резултатите от надлъжното изследване са публикувани през 1991 г. Те показват, че учениците, които са били инструктирани и са формирали основни научни понятия в първи и втори клас, са развили своите когнитивни структури за енергия и молекулярния строеж на веществото по начин, който е улеснявал тяхното смислено учене, като допълнително е развивал разбиранията им и намалявал техните погрешни схващания (Novak 2004).
Методът на концептуалните карти е приложим в различни области на живота – в природните науки, икономиката, социалните сфери. Той е гъвкав, широкообхватен, развива аналитично и творческо мислене, активизира познавателната дейност на учениците.
Въпреки неговите възможности и предимства методът на концептуалните карти рядко се използва в обучението по физика. Концептуалните карти в голяма степен дават представа за структурата на определена теория, закономерностите и връзките между обекти, процеси и закономерности. Съставянето на такава карта е рефлексивен процес. Учениците не само запомнят информация, но и разбират в дълбочина същността на обекти и процеси, връзките между тях, значението и приложението им. Често пъти учениците могат да открият самостоятелно пропуски или погрешни схващания, които са изградили, и да извършат необходимата промяна.
Изучаването на светлината като физичен обект в Х клас изисква добро усвояване на учебното съдържание на раздел „Електромагнитни явления“, за да се разбере нейната вълнова природа. Ключов момент при изучаване на светлината са проявленията на свойството корпускулярно-вълнов дуализъм. В учебното съдържание на раздел „Светлина“ са включени някои елементи на квантовата механика: квантуване на енергията, частици на светлината (фотони), фотоелектричен ефект, вълни на Дьо Бройл. Абстрактният характер на квантовите явления и процеси, невъзможността за наблюдение и експеримент и краткото време за обяснение са пречки за разбирането на двойствената природа на светлината от учениците. Тези затруднения определиха предметът на предложените концептуални карти да бъдат елементите от теорията на електромагнитното поле, вълновата теория за светлината и някои елементи от квантовата механика, включени в учебното съдържание по физика и астрономия за Х клас от разделите „Електромагнитни явления“ и „Светлина“.
Целта на статията е да се опише работният процес на конструиране и прилагане в обучението на концептуални карти за:
– характера и свойствата на електромагнитното поле и спектъра на електромагнитните вълни;
– вълновата природа на светлината;
– корпускулярно-вълновия дуализъм, който светлината проявява.
Тези карти могат да се използват в процеса на обучение в общообразователната и в профилираната подготовка по физика и да се подпомогнат учениците в разбирането на концепцията за двойствената природа на светлината.
Концептуални карти в обучението
Концептуалните карти са графични инструменти за организиране и представяне на понятия, обекти, концепции в структурата на съответната теория и на връзките между тях. Тези връзки се уточняват чрез свързващи думи или фрази. Всеобхватните, общите концепции и по-специфичните, по-малко общи понятия се представят в йерархия. Концептуалната карта включва и кръстосани връзки между концепции в различни сегменти или области на картата. Определянето на йерархичните отношения и търсенето на нови кръстосани връзки активизират критичното и творческото мислене на учениците (Novak & Cañas 2006).
Учителят играе ключова роля при вграждане на новото знание в когнитивната структура на ученика. В този процес се осъществяват съвместна и критична рефлексия, стратегии за решаване на проблеми, анализ на съдържанието. Смисленото учене, както го определя Аусубел, изисква новото знание да се асимилира в смисъл на „разбиране“. Запомнянето на новото съдържание чрез повторение включва само информация, която не се анализира или интерпретира, не се правят връзки със съществуващите знания. И все пак, запомнянето чрез повторение е задължително, то е база за осъществяване на смислено учене и бъдещото развитие на когнитивната структура на ученика.
Концептуалните карти са активен метод, който стимулира учениците, като ги предизвиква да съчетаят това, което знаят, с това, което искат да научат. Графичното представяне на връзките между някои понятия, схващания и закономерности помага на ученика да прибегне до анализиране, синтезиране, оценка на знанията (Garabet & Miron 2010). По този начин методът на концептуалните карти обхваща всички нива от таксономията на Блум.
Дизайн на концептуална карта за природата на електромагнитното поле
Концептуалната карта на електромагнитното поле включва изучаваните понятия, обекти и закони от учебното съдържание на раздел „Електромагнитни явления“. Картата е изготвена след провеждане на обобщителен урок.
Целите на предложената карта на фигура 1 са:
- структуриране на знанията, придобити в раздел „Електромагнитни явления“;
- изграждане на представа за полето като форма на материята, различна от веществото;
- представяне на понятия, обекти, закономерности от електромагнетизма във взаимовръзки;
- възприемане на концепциите в единна теория на електромагнитното поле;
- подготовка за изучаване на природата на светлината.
Концептуалната карта представя изучаваните елементи на електромагнитната теория, като се фокусира върху въпроса: Каква е природата на електромагнитните вълни?

Фигура 1. Концептуална карта на електромагнитното поле
Концептуалната карта включва физични обекти (точков заряд, електрично поле, магнитно поле, електромагнитни вълни), физични величини (интензитет и потенциал на електростатичното поле, силите, с които електричното и магнитното поле действат върху заряди, индукция на магнитното поле), зависимости между величините, характеристики на електромагнитните вълни.
Разбирането на същността на електромагнитните вълни е построено върху знанията на учениците за механични вълни и техните характеристики, изучавани в VII клас: амплитуда, период и честота на трептене (Maximov & Ruseva 2018, pр. 76 – 77). В IX клас се запознават със закономерността, която свързва скоростта на разпространение на хармоничната механична вълна, нейната дължина и честота: u = λ.ν (Maximov & Dimitrova 2024, p. 153). В Х клас научават аналогичната зависимост за електромагнитните вълни, в частност за светлината: монохроматичната вълна има точно определена честота ν, като честотата и дължината на вълната са свързани в следната закономерност (Maximov & Dimitrova 2024, p. 51):
с = λ.ν
От VII клас учениците знаят, че светлината се разпространява във вакуум със скорост с=3. m/s (Maximov & Ruseva 2018, p. 49). В Х клас към това знание добавят представата, че всички електромагнитни вълни се разпространяват във вакуум със скорост с=3. m/s (Maximov & Dimitrova 2024, p. 51).
Тази концептуална карта завършва със спектър на електромагнитните вълни, което е основа за въвеждане на понятие за светлината.
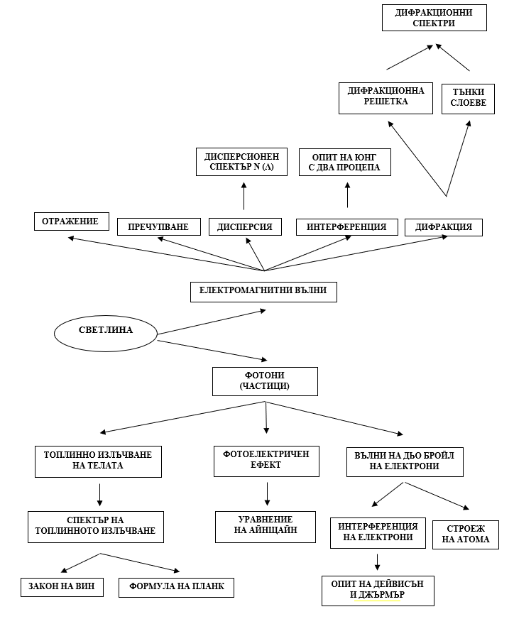
Дизайн на концептуална карта за корпускулярно-вълновия дуализъм на светлината
Фигура 2 представя концептуална карта на учебното съдържание от раздел „Светлина“. Целта на тази карта е да представи:
- двойствената природа на светлината;
- явления, при които светлината се проявява като вълна, и явления, при които се проявява като частица;
- закономерности при тези явления;
- примери за обекти, които не представляват концепции, но помагат да се изясни значението на дадено понятие.
Предложената концептуална карта се фокусира върху въпроса: Какви са вълновите и корпускулярни проявления на светлината?

Фигура 2. Концептуална карта за двойствената природа на светлината
Вълновите и корпускулярни светлинни явления са представени в две области на концептуалната карта. Едната област включва вълновите проявления на светлината. Електромагнитната теория обяснява разпространението на светлината в пространството като вълна и вълнови явления като отражение, пречупване, дисперсия, интерференция и дифракция на светлинните вълни. В V клас учениците учат, че светлината е вид енергия, която се разпространява праволинейно. В VII клас бялата светлина се разглежда като съставена от лъчи с различни цветове, образуващи спектър на светлината (Maximov & Ruseva 2018, p. 56). На границата на две среди наблюдаваме отражение, а на границата на две прозрачни среди с различна оптична плътност наблюдаваме пречупване на светлината (Maximov & Ruseva 2018, pр. 50 – 53). В Х клас учениците разширяват когнитивната си структура със знания за интерференция и дифракция на светлината, доказващи нейната вълнова природа. В картата е включен опитът на Юнг, при който се наблюдават тези вълнови явления (Maximov & Dimitrova 2024 pр. 72 – 75). Например от VII клас учениците знаят, че светлината се разпространява праволинейно (Maximov & Ruseva 2018, p. 48). В Х клас при изучаване на дифракция тази представа се допълва: при преминаване на светлината през отвори и обекти, съизмерими с нейната дължина на вълната, тя се отклонява от праволинейното си разпространение. Предложената концептуална карта акцентира върху разликата между дисперсионния спектър, получен от стъклена призма, и спектрите, получени от дифракционна решетка и тънки слоеве. Втората област на концептуалната карта от фиг. 2 отразява корпускулярната природа на микрообектите. Законът на Вин е важна закономерност в спектъра на топлинно излъчване на телата. Хипотезата на Макс Планк за дискретните стойности на енергията, пренасяна от електромагнитните вълни, е в основата за обяснението на топлинното излъчване и на фотоелектричния ефект. Фотоните са носители на тази енергия. Формулата на Планк е в основата на обяснението на спектъра на топлинно излъчване на телата и на закономерностите при фотоелектричния ефект. Картата включва уравнението на Айнщайн, което е запис на Закона за запазване на енергията при фотоефекта. Фотоните проявяват свойства както на частици, така и на вълни (Maximov & Dimitrova 2024, pр. 80 – 85). Хипотезата на Дьо Бройл за вълнови свойства на електроните се потвърждава от опита на Дейвисън и Джърмър с наблюдението на дифракционна картина на електрони. Това е важен елемент от теорията за строежа на атома: на всяка стационарна орбита от атомния модел на Бор съответства стояща кръгова вълна на Дьо Бройл, която се нанася цяло число брой пъти (Maximov & Dimitrova 2024, pр. 94 – 97).
Концептуалните карти като метод за оценяване и идентифициране на погрешни схващания на учениците
Традиционните методи за проверка на знанията и уменията (тестове, устно и писмено изпитване и др.) не улавят способността на учениците да разработват и провеждат анализ, нито определят тяхното концептуално разбиране. Те разглеждат определена тема, но не дават информация как учениците виждат структурата или връзките между знанията. Методът на концептуалните карти е ефективен начин за идентифициране и коригиране при необходимост на изградените представи на учениците. Те са полезни за проверка на предишните знания на учениците, както и за идентифициране на пропуски при обучението. Може да се използва за оценяване на умения за работа в екип, както и индивидуални умения. Gafoor & Shareeja описват различни подходи при изработване на концептуална карта. При някои концептуални карти от учениците се изисква да генерират свои собствени концепции за определена област на знанието, които да свържат в концептуална карта. При други варианти на учениците се дава списък от понятия, с които те да изградят своята карта. Прилага се и подход, при който в начертана от експерт концептуална карта учениците трябва да допълнят пропуснати понятия, обекти, концептуални свързващи думи и др. Учениците попълват тези празни места или като сами решават кои понятия да използват, или като ги избират от списък с предложения (Gafoor & Shareeja 2016).
При изучаване на елементи от квантовата механика, включени в учебното съдържание, често учениците изграждат неясни и дори погрешни схващания за изучаваните квантови обекти (наричани още алтернативни концепции, мисконцепции, интуитивни идеи) за квантовите явления. Това се дължи на абстрактния характер на микрообектите и явления, свързани с тях, на невъзможността за наблюдение и демонстрация, на предварителни интуитивни представи, на краткото време, предвидено за изучаване на малък брой елементи на квантова механика, на грешни представи и аналогии в учебници, книги, видеа. С помощта на концептуалните карти може не само да се идентифицират пропуски, неразбиране и погрешни схващания за изучаваните явления, но и да се подпомогне концептуалната промяна, когато тя е необходима.
След идентифициране на погрешните схващания за даден обект, понятие или явление учителят избира подход, с който да се извърши концептуалната промяна.
След провеждане на обобщителен урок концептуалната карта от фиг. 1 беше приложена като метод на оценяване на ученици от Х клас. В изпълнение на заданието участваха 90 ученици. В концептуалната карта липсваха определени елементи. Те бяха попълнени вярно, с незначителни проценти грешни предложения. Интерес представляват предложенията за други източници на магнитно поле освен постоянните магнити, представени в табл. 1.
Таблица 1. Отговори на учениците за елемента „източници на магнитно поле“
| Възможни отговори | Електрични заряди | Всички наелектризирани тела | Движещи се електрични заряди | Други |
| Брой отговори | 41 | 23 | 14 | 12 |
| Процент на отговора | 46 % | 26 % | 15% | 13 % |
От таблицата се вижда, че само 15% от учениците са дали прецизен отговор: „движещи се електрични заряди“. След този резултат се проведоха допълнително обяснение и дискусия с цел да се прецизира тази представа.
Заключение
Приложението на концептуални карти в учебния процес дава превес на конструктивизма, при което знанията се организират последователно, създавайки нови връзки между понятията и следователно и нови значения. Основно място заема и рефлексивната мисъл, с която се осъществява обучение чрез организиране и разбиране на информацията (Romero et al. 2017).
Концептуалните карти са не само мощен инструмент за представяне, запомняне и разбиране на знанията от учениците. Една концептуална карта никога не е завършена, винаги могат да се добавят още концепции и нови връзки.
Концептуалните карти могат успешно да се прилагат както като метод на преподаване, така и като метод на учене. Те могат да бъдат и инструмент за оценка на резултатите от обучението на учениците (Romero et al. 2017). Освен това те разкриват концептуални грешки. След като бъдат открити, може да се насърчи концептуалната промяна.
Концептуалното картографиране е ефективна стратегия за смислено обучение. То развива когнитивните способности на учениците. С прилагането на концептуалните карти те по-лесно организират знанията си и преодоляват трудностите. Концептуалното картографиране ни позволява да работим на ниво реорганизация на знанието. За разлика от учебни линейни структури този подход води до изграждане на структурирани мрежи като част от устойчиви когнитивни структури на учениците (Valadares et al. 2004).
Методът на концептуалните карти ефективно се използва в обучението по природни науки. Със сигурност прилагането му в обучението по физика в гимназиалния курс ще доведе до по-доброто разбиране на учебното съдържание, по-активно участие на учениците в учебния процес, по-високо ниво на аналитичност при мисловните процеси и увеличаване на интереса към физичната наука.
БЕЛЕЖКИ / NOTES
ЛИТЕРАТУРА
МАКСИМОВ, М., ДИМИТРОВА, И., 2024. Физика и астрономия: Учебник за девети клас за профилирано и професионално образование с интензивно изучаване на чужд
език. София: БУЛВЕСТ 2000. ISBN 9789541817773.
МАКСИМОВ, М., ДИМИТРОВА, И., 2024. Физика и астрономия: Учебник за десети клас. София: БУЛВЕСТ 2000. ISBN 978-954-18-1794-0.
МАКСИМОВ, М., РУСЕВА, Г., 2018. Физика и астрономия: Учебник за седми клас.
София: БУЛВЕСТ 2000. ISBN 978-954-18-1225-9.
GAFOOR, A., SHAREEJA, A., 2016. Efficacy of Concept Maps to Assess Student Teachers’
Understanding of Physics. https://www.researchgate.net/publication/304717871.
GARABET, M., MIRON, C., 2010. Conceptual map – didactic method of constructivist type during the physics lessons. Procedia – Social and Behavioral Sciences, vol. 2, no. 2, pp. 3622 – 3631. DOI:10.1016/j.sbspro.2010.03.564.
NOVAK, J., 2004. A science education research program that led to the development of the
concept mapping tool and a new model for education. Proceedings of the First International Conference on Concept Mapping, vol. 1, pp. 457 – 467.
NOVAK, J., CAÑAS, A., 2006. The Theory Underlying Concept Maps and How to Construct and Use Them. Technical Report IHMC CmapTools. https://cmap.ihmc.us/docs/theory-of-concept-maps.
ROMERO, C., CAZORLA, M., BUZÓN, O., 2017, Meaningful learning using concept maps as a learning strategy, Journal of Technology and Science Education, vol. 7, no. 3, pp. 313 – 332. https://doi.org/10.3926/jotse.276.
VALADARES, J., FONSECA, F., SOARES, M., 2004. Using conceptual maps in physics classes. Paper presented at First International Conference on Concept Mapping, Pamplona, Spain.
REFERENCES
GAFOOR, A., SHAREEJA, A., 2016. Efficacy of Concept Maps to Assess Student Teachers’
Understanding of Physics. https://www.researchgate.net/publication/304717871.
GARABET, M., MIRON, C., 2010. Conceptual map – didactic method of constructivist type during the physics lessons. Procedia – Social and Behavioral Sciences, vol. 2, no. 2, pp. 3622 – 3631. DOI:10.1016/j.sbspro.2010.03.564.
MAXIMOV, M., DIMITROVA, I., 2024. Physics and Astronomy: Textbook for the ninth grade for profiled and professional education with intensive study of a foreign language. Sofia: BULVEST 2000. ISBN 9789541817773.
MAXIMOV, M., DIMITROVA, I., 2024. Physics and Astronomy: Textbook for the tenth grade. Sofia: BULVEST 2000. ISBN 978-954-18-1794-0.
MAXIMOV, M., RUSEVA, G., 2018. Physics and Astronomy: Textbook for the seventh grade. Sofia: BULVEST 2000. ISBN 978-954-18-1225-9.
NOVAK, J., 2004. A science education research program that led to the development of the
concept mapping tool and a new model for education. Proceedings of the First International Conference on Concept Mapping, vol. 1, pp. 457 – 467.
NOVAK, J., CAÑAS, A., 2006, The Theory Underlying Concept Maps and How to Construct and Use Them. Technical Report IHMC CmapTools. https://cmap.ihmc.us/docs/theory-of-concept-maps.
ROMERO, C., CAZORLA, M., BUZÓN, O., 2017. Meaningful learning using concept maps as a learning strategy. Journal of Technology and Science Education, vol. 7, no. 3, pp. 313 – 332. https://doi.org/10.3926/jotse.276.
VALADARES, J., FONSECA, F., SOARES, M., 2004. Using conceptual maps in physics classes. Paper presented at First International Conference on Concept Mapping, Pamplona, Spain.
APPLICATION OF THE CONCEPTUAL MAP METHOD IN TEACHING THE SECTIONS “ELECTROMAGNETIC PHENOMENA” AND “LIGHT” OF THE CONTENT OF PHYSICS AND ASTRONOMY IN 10TH GRADE FOR FORMING STUDENTS’ CONCEPTS ABOUT THE NATURE OF LIGHT
Abstract. The concept map method allows for structuring knowledge in its interconnectedness and hierarchy. It is based on Ausubel’s theory of meaningful learning. The article describes practical experience in applying this method in the learning process by compiling two concept maps from the section “Electromagnetic Phenomena” and from the section “Light” of the curriculum for the subject Physics and Astronomy in grade 10.
The first map explores the concept of the electromagnetic field and the wave nature of light. The second presents the corpuscular-wave dualism of light. In two areas of the map, wave and corpuscular light phenomena are examined. The students’ already acquired knowledge, which is the basis for understanding new knowledge, theories and concepts, is also analyzed. The possibilities of concept maps are used to detect students’ misconceptions about physical objects and phenomena.
The proposed concept maps, tested in practice, can be used as educational resources for a better understanding of the concept of particle-wave dualism.
Keywords: concept maps in physics education; electromagnetic field; electromagnetic waves; corpuscular-wave dualism, students’ misconceptions
Nina Gereva, PhD student
ORCID iD: 0009-0009-2575-1306
Department of Educational Technologies
Faculty of Physics and Technology
University of Plovdiv “Paisiy Hilendarski”
24, Tsar Asen St.
4000 Plovdiv
E-mail: ninagereva@uni-plovdiv.bg
> Download the article as a PDF file <<

